机构助推BNB新高,散户如何低门槛分一杯羹?
作者:徐冲浪
原文标题:《机构建仓潮下的 BNB,散户可以怎么玩?》
原文作者: @viee7227,Biteye 核心贡献者
近期,BNB 经历了一轮令人瞩目的结构性行情。在七月到达 ATH 之后,又于今日再次突破 ATH 865.68 美元。伴随着多家美股上市公司大举购入 BNB 作为资产储备,以及 ETF 申请等利好,市场曾经视为「交易平台币」+「公链生态代币」的 BNB,如今正向「机构储备资产」进化拓展。
这波行情背后可能并非一时炒作热度,而是 BNB 价值的重估与定位转变。本文将深入剖析 BNB「机构化」路径,以及散户可参与的多种机会。
一、BNB 的「机构化进化」路径回顾
过去两个月,围绕 BNB 发生了三件大事:
· 多家美股公司将 BNB 纳入资产储备:7 月以来,多家美股上市公司相继宣布购入或筹资配置 BNB:如 CEA Industries 在 Yzi Labs 的支持下计划募集 5 亿美元(最高可扩至 12 亿美元)用于打造最大规模的 BNB 储备;Liminatus Pharma 拟投入高达 5 亿美元长期投资 BNB;Windtree Therapeutics 批准高达 7 亿美元资金用于收购 BNB;Nano Labs 计划投入 10 亿美元逐步持有流通 BNB 供应量的 5% 到 10%,目前已场外购入了 12.8 万枚 BNB。这一系列举措标志着 BNB 正被一些机构视作类比比特币的储备资产。
· ETF 风口:5 月初,知名资管公司 VanEck 正式向美国 SEC 递交了 BNB ETF 的申请文件,包含质押等额外收益。如果通过,BNB 有望继比特币、以太坊之后,成为下一轮加密 ETF 竞争的焦点。
· BNB 价格突破历史新高:受上述利好共振,BNB 持续走强,并在 8 月 14 日攀升至 865.68 美元的历史高位。下图显示,自 7 月中旬起 BNB 持仓加权资金费率持续由负回正抬升,7/23—8/14 间多次冲至约 0.015%–0.03%/8h,与价格同步走高;回落阶段未长期转负,说明多头占优,现货和杠杆共同推升价格,上涨动能充足且结构相对健康。

来源: Coinglass
以上事件映射出了 BNB 的机构化转变,从过往主要依赖 Binance 生态的内部价值支撑,拓展到被传统机构主动配置的新阶段。当「华尔街式」买盘涌入,BNB 的价值中枢就有了结构性抬升的动力,有了更长远和稳定的需求来源。对散户来说,此时需要重新审视 BNB 的长期潜力,从多种途径共享 BNB 上涨红利。
二、散户机会 1:BNB Chain 链上玩法
对于散户来说,在链上积极参与 BNB 生态,是获得价值增量的重要途径,可以通过 DeFi、RWA、Meme 等多种方式参与 BNB Chain 的红利。
DeFi:BNB Chain 目前头部的 DEX 和借贷协议 TVL 已跻身行业前列。例如龙头去中心化交易平台 PancakeSwap(V3)TVL 约 20 亿美元,提供各类币对的流动性池收益;老牌借贷协议 Venus 支持 BNB 等主流资产的借贷;Lista DAO TVL 也达 10 亿美元规模。散户可依据风险偏好选择合适的 DeFi 策略(如下图)。

RWA:BNB Chain 正迅速成为 RWA 上链的新兴平台。Ondo Finance 在 7 月份宣布将其超过 100 种美国股票和 ETF 的代币化产品引入 BNB Chain,使全球用户可 24/7 不间断交易部分美股资产。同时,Kraken 和资管公司 Backed 推出的 xStocks 计划,也将在 BNB Chain 部署,支持 60+只美国股票和 ETF 交易。稳定币方面,此前特朗普家族公司 WLFI 选择在 BNB Chain 首发合规稳定币 USD1,现已融入 BNB 链 DeFi 体系,开设了 USD1 流动性池。散户可以更便利地在 BNB Chain 投资美股、美债等,实现资产多元化配置。
Meme:年初,BNB Chain 上诞生了不少现象级的 Meme 代币,市场热度空前。如果对炒 Meme 币感兴趣,可以在 BNB 链首个 Meme 公平发行平台 Four.meme 上扫链,关注新部署的代币。当然,要谨记 Meme 行情瞬息万变,目前热度大幅下降,最好等热度回升再投入。从市场机遇角度看,Meme 热度能为 BNB 链带来可观的交易量和新增用户,也进一步推高 BNB 的需求,从侧面利好 BNB 持有者。
总体而言,BNB Chain 生态正处在流量与价值涌入的上升期。对散户来说,这也意味着链上机会逐渐爆发,既可稳健地在蓝筹 DeFi 项目中赚取收益,也可尝试 RWA 玩法甚至发掘黑马 Meme。BNB 作为 BNB Chain 的核心价值承载,链上繁荣最终都会转化为 BNB 的价值支撑。因此,通过深入参与 BNB Chain 生态,其实也是在和 BNB 共同成长。
三、散户机会 2:币股共振,「BNB 概念股」潜伏策略
简单来说,当一家上市公司宣布大举购入 BNB 或将 BNB 纳入财务战略时,这些股票的走势开始高度相关于 BNB。当 BNB 飙升时,它们往往出现同步或超比例上涨,反之亦然。因此,如果对 BNB 基本面有信心,可以考虑在行情启动之前埋伏相关概念股票。比如 MicroStrategy 持续买入比特币,散户投资者买入 MicroStrategy 的股票,就等于间接押注比特币走势,MicroStrategy 的股价有时候甚至能超过同期比特币涨幅。如今随着 BNB 机构建仓潮兴起,有望复制这类币股共振效应。

前文已提到几家计划将 BNB 纳入资产储备的公司(如上图),它们的股票与 BNB 高度关联。那么散户该怎么操作并进行风险控制呢?
· 把握信息节奏:密切关注上述公司关于 BNB 的公告发布时间点。往往消息公布瞬间股价已大涨,如果事后再追高风险加大。例如留意 SEC 文件、增发募资、购买完成等关键节点。在消息之前低位布局,消息兑现时可选择分批止盈。
· 关注 BNB 价格联动:这些股票已与 BNB 价格高度相关。例如 BNB 在 7 月末升破 800 美元时,CEA、Windtree 等日内跟涨,反之股票也会出现一定回落。因此可将 BNB 行情作为领先指标,若判断 BNB 将开启新一波涨势,可相应增持相关股票等待共振。但要注意若 BNB 出现大幅波动,股票可能出现更剧烈的过山车行情。
· 留意概念股与 Binance 关系:部分股票因为有 Binance 或 CZ 的参与,市场信心更足。因此,可以关注官方对这些公司有无进一步合作支持,例如是否提供托管、战略指导等。这些信号都会增强市场对概念股持有 BNB 的信任,从而推高估值。
值得注意的是,这类机会具有双重风险,既受加密市场波动影响,又受股票市场自身因素左右(比如融资稀释等)。建议大家小幅尝试,严控仓位,并及时跟踪基本面。
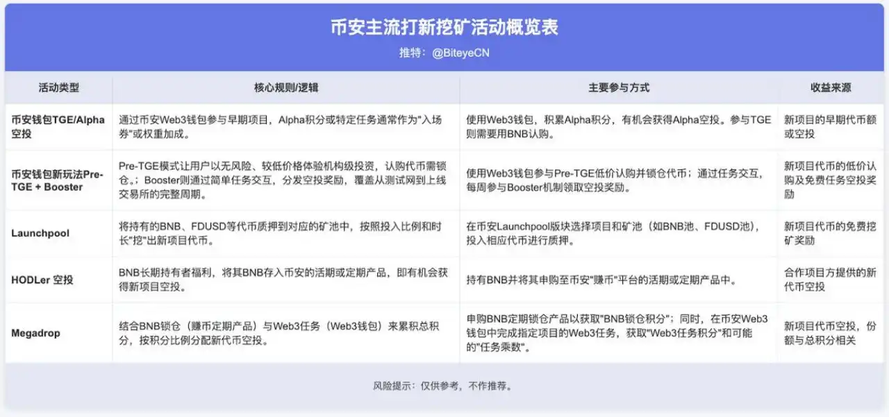
四、散户机会 3:交易平台玩法
Binance 近年来推出了 Launchpad、Launchpool、Megadrop 等多种活动,而大部分参与方式都与 BNB 有关。其实,利用交易平台玩法相当于把 BNB 从一项单纯的投资品,变成了一个获取多元回报的工具,既能享受 BNB 本身升值,又能获得额外收益。
下表总结了目前几种 Binance 主流打新挖矿活动,帮助大家根据自身情况选择合适的赚钱途径。

可以根据自身资金体量和时间投入选择合适策略:
稳健持有型:如果资金较雄厚又不愿花太多精力,可采用「BNB 持有党」策略。即长期持有一定数量 BNB,并积极参与 Launchpool 以及不定期的 HODLer 空投活动。这种策略重在以币生币,收益来自于 BNB 升值和空投新币双重叠加。
积极参与型:如果资金不多但时间充沛、动手能力强,可以尝试「Alpha 积分党」路线,目标是达到空投/TGE、Pre-TGE、Booster 的积分门槛。完成任务后及时退出,锁定收益。需要强调的是,这种策略一定要计算成本,避免因交易手续费和滑点支出过高而得不偿失。
除了上述主要活动,Binance 还为 BNB 持有者提供诸如 VIP 等级、手续费折扣、投票上币、Binance Pay 返现等一系列权益。例如,在 Binance 现货和期货交易中,用 BNB 抵扣手续费可享受折扣。此外,BNB 持有人还能参与 Binance Earn 的一些专属理财产品,实现多种权益叠加。
五、散户机会 4:持有 BNB,通缩红利与代币经济模型
无论参与何种玩法,绝大多数路径最终都离不开持有 BNB。而持有 BNB 之所以被许多人看好,一个核心原因在于 BNB 通缩代币经济模型,这也是市值头部代币里唯一通缩的代币。截止 2025 年 7 月,累计已有约 6000 多万 BNB 被销毁(占初始供应 31% 左右),流通量从 2 亿降至约 1.39 亿枚。预计在未来几年内 BNB 将达到 1 亿枚的恒定供应目标。

来源:bnbburn.info、Binance 研究院
自动销毁机制:BNB 最早的销毁方式是基于 Binance 交易平台 BNB 交易量,从 2021 年第 4 季度起,引入了全新的自动销毁算法,根据 BNB 价格和 BNB Chain 链产生的区块数动态调整。例如刚刚完成的第 32 次 BNB 季度销毁中,共销毁了 1,595,599.78 枚 BNB,按执行时价格计值约 10.24 亿美元。
下图为自动销毁机制的公式,B 代表本季度需要销毁的 BNB 数量,N 代表本季度内 BNB Chain 出块总数(数量由固定出块时间决定),P 代表 BNB 的平均价格,K 为常数(硬分叉升级后目前设定为 250)。从公式中可以看出,当价格越高时,销毁量就越少,反之则更多。这种机制的本质,是在市场低迷时加大通缩强度,通过减少流通来维持 BNB 的价值锚定;而在市场火热时则自动降低销毁强度,避免过度紧缩供给。

实时销毁机制:除了季度集中销毁外,BNB Chain 在 2021 年引入 BEP-95 协议,实现链上实时销毁。每笔 BNB Chain 交易平台支付的 Gas 费中,有固定比例会被直接烧毁。当 BNB 越繁荣,BNB 就被销毁得越多。长期来看,链上活跃度的增长也会推动交易量提升,从而触发更多实时销毁。
对于散户而言,BNB 的通缩意味着稀缺性提升。假定需求稳定或增长,供应减少将推高每枚代币的内在价值。这类似于上市公司不断回购股票,提高每股盈利和净资产,从而利好股价。值得注意的是,BNB 承诺是 1 亿枚左右,不会无限减少以免影响网络运行安全。因此在接近 1 亿枚时,需要关注是否调整政策,例如转为维持恒定通胀率等。但至少在未来几年内,通缩趋势明确。
六、BNB 价值重估与未来展望
伴随着机构入场,传统金融机构也正在改变对 BNB 的价值重估。比如渣打银行在今年 5 月报告中指出,预计 BNB 价格将在 2025 年底前翻倍,达到约 1275 美元,并有望在 2028 年底前进一步升至 2775 美元左右。

来源:渣打银行(仅供参考)
此外,BNB 在支付赛道的发展也将为其价值提供额外支撑点,进一步推动市场对其估值模型的上调。Binance 的支付应用 Binance Pay 已经在全球推广,将 BNB 作为重要结算币种之一。数据显示,目前 Binance 支付已处理 3 亿笔交易,总交易额达 2300 亿美元,其中很大一部分使用 BNB 进行交易。例如在法国里维埃拉地区,Binance 与金融科技 Lyzi 合作,让 80 多家当地商户支持加密付款,包括 BNB 在内的多种币种。如果这一趋势延续,BNB 的需求将不仅来自投资和交易,还来自真实的商业流通。
总的来说,站在 2025 年中这个时点,BNB 正处于价值重估的上升通道。机构建仓赋予了其「数字黄金储备」的叙事,生态繁荣赋予了其「公链龙头」的叙事,支付拓展赋予了其「实用货币」的叙事。多重叙事叠加,使 BNB 具备了进一步冲高市值的想象空间。同时也应保持理性,BNB 的长期价值终究取决于生态能否持续 Build,在不断变化的市场中保持创新和稳健运营。
七、结语
从最初的平台币,热门公链代币,成为如今传统机构投资者配置的加密资产,BNB 的蜕变也折射出加密行业的成熟。在机构建仓的浪潮下,作为散户可以通过链上深度参与、布局相关概念股、参与交易平台活动以及持有 BNB 等多种途径共享 BNB 的价值增长。正如口号「Build and Build」,BNB 的价值将由所有人共同参与和塑造。展望未来,在机构与散户合力推动下,BNB 能否开启新一轮创新黄金时代?一起拭目以待。
本文精华如下:



















